产品中心

PRODUCT
当前位置: 首页 > 产品中心 > 产品分类三

保利海上瑧悦(售楼处)网站 - 销售中心 - 环境户型价格保利海上瑧悦地址楼盘详情配套电话交房时间配套电话交房时间

作者:小编    发布时间:2026-02-08 21:25:00

  保利·海上瑧悦 位于宝山南大地区,外环线以内,地理位置不错,但一路之隔再过南大公园有一个公墓,很多客户对此有忌讳,所以保利海上臻悦价格比周边便宜7000/平。

  我敢很负责任的讲,在上海外环内的新房【保利·海上瑧悦】目前肯定是最便宜、最实惠的,有保利品质的加持与南大大智慧城的落地,海上瑧悦成交火爆也是客户经过综合判断,才能造成今天的火爆局面。

  从张江到漕河泾到南大智慧城,中环上的黄金三角关系呈现出了不可复制的“黄金中环科创带”,南大智慧城在空间格局上占据了北上海门户的科创中心。

  根据政府公布的 2035规划,南大智慧城定位上海市科创中心主阵地的核心承载区,与张江、漕河泾共同构成中环科创带上不可复制的黄金三角。

  南大生态智慧城紧邻静安、普陀,开发总面积达到近630公顷,总规划建面约540万方,南大地区经过十年发展,今年进入加速兑现的阶段。是上海2035总体规划中、五大重点整体转型区域之一。

  上午参拍的地块全部成交,土拍房企参拍热情回归,多幅地块有数家房企争夺,其中央国企几乎占据本轮土拍绝大多数。

  土拍是未来楼市3-5年走势、格局风向标,市区核心板块再次成为土拍热点,也将带动这一区域的价值提升。

  10宗土地中首块推出的为普陀桃浦地块,最终该地块被央企金茂、华润、建发三家共同摘得,三大国央企重仓出手,也正体现了对桃浦智创城核心区板块价值的一致认可。

  此次桃浦地块15.81亿成交,结合金茂、华润和建发的产品打造能力,业内普遍认为最终售价或将达到9万/㎡甚至更高。

  在此基础上,未来板块内的价格也将水涨船高。相较于目前8万左右的均价,此时入场不得不说是恰逢时机。

  金茂、建发作为此次联合竞拍的开发商之一,已然不是第一次落子桃浦,以金茂为例,与百万中央绿地一路之隔的普陀金茂府,以其高品质科技准现房成为板块大热。

  据悉,在一系列政策加持后,项目已传出取消部分折扣优惠的消息,准现房最后清栋,购房者可以下手了。

  5月14日上海市土地交易市场发布宝山区W12-1301单元90-01、91-01、92-01、93-01、94-01、87-01地块挂牌,地块起拍价81亿,起拍价对应的可售商品住宅整盘微利售价6.3万/㎡,若以当前市场30%溢价率来算,对应的可售商品住宅整盘微利售价将直冲7.9万以上/㎡,中环旁大四房总价更是轻松破千万!

  近几个月800-1000万改善型房源网签量持续走高(数据来源于克而瑞)!越是核心地段、品质过硬的项目,越受购房者追捧。那么南大板块,凭什么领跑上海新房价格涨幅?

  产业/商业/教育/公园等规划全面落地,“量变”累积到“质变”,北上海将会与新江湾城+杨浦创智示范区、大宁+市北高新并驾齐驱的又一个科创中心暨国际社区呼之欲出!

  500万买3房,700万买大四房,装修标准非常高,整个上海外环以内找不出第二个。保利·海上瑧悦均价只要6.3万,

  就在年前,三批次土拍联动价已经高达6.9万,也就是说比三批次同商圈要便宜整整7千块。

  怎么用建筑的语言,让我们感受到真正言之有物的东方文化?保利这次时真的下了功夫,把五千年来的文化主线和重要元素,归纳演绎成了归家时的“五进”。

  所谓“进”,约等于现代房子的进深。在古代,进深越多,地位等级越高。而保利·海上瑧悦采用的是古代王室贵族府邸才被允许使用的“五进院”礼制,只为营造出尊崇的归家仪式感。

  “二进”四水归堂——古徽州将天井称为“明堂”,下雨之时,四面雨水有如财禄一般,源源不断涌入院墙府内;

  “四进”碧波归苑和落英雅径,“五进”宅间花园,大自然的浪漫气息触手可及。

  如此一看,复杂的东方美学体系,竟然就这么清晰地融进了建筑当中。就像是最牛的学霸,总是能用最简单的语言帮我们理清楚重点,不可不谓之精巧。

  保利·海上瑧悦致力于把东方美学融入生活点滴,让文化回归生活。小区设置了碧波归苑、疏林影院、落英雅境、芳华聚场、银杏舞台、桃园趣集、邻间雅庭、花园雅集、活力竞场等9大区域,还原古代文人雅仕焚香、喝茶、听雨、赏雪、赏月、吃酒、观花、寻幽、抚琴的九大生活场景,业主能够沉浸式体验到文人雅仕的恣意人生。

  好的项目,自然是越品越有滋味。保利·海上瑧悦的一些小细节、小巧思,总是会不经意间突然出现,给我们以源源不断的惊喜。

  例如,在归家的动线上,保利以古代“提灯夜游”为灵感,将“灯”这一意向穿插其中——在公区入户大堂内,造型别致的壁灯格外惹眼,其灵感来自于“中国古典豆形灯”;落壁灯则是以古铜不锈钢搭配仿透光云石灯具,营造出朦胧的光晕氛围,颇具东方意蕴。

  又比如,项目延续了张园“引水入园”的理念,将长200m近1000m²的水系覆盖到整个社区内。水景形态各异,有中心静水、三层跌水、点状涌泉、立面叠瀑、弧形流水五大不同呈现方式。水系的引入,让整个社区彻底灵动飘逸了起来。

  如果说在产品力上保利·海上瑧悦已经做到了区域的天花板级别,那么他超前眼光的选址同样处于一众开发商的前列。

  根据市政府发布《关于加快推进南北转型发展的实施意见》,保利·海上瑧悦所处的南大智慧城被列为五大重点区域之一,这里将成为宝山南北转型的核心阵地,享受政策和区域发展带来的利好,近半年涨价6000元/㎡,涨幅高达10%,就是这个区域价值的最好证明。

  除此之外,区域占位中环,1公里周围还规划双TOD地铁上盖综合体,光是环线价值和交通辐射价值,放眼整个上海新盘不可多得都不容小觑。

  保利·海上瑧悦,所在板块是以不低于黄浦江两岸标准建设的南大生态智慧城。面积约6.4平方公里的南大,规划了40个公园,累计约2.6平方公里公共绿地,生态体量近2倍之于世纪公园,绿化率高达43%。出门即是公园!

  保利海上瑧悦售楼处电线小时服务,无中介), 为【保利海上瑧悦】开发商直营热线,中介勿扰。

  保利海上瑧悦营销中心电线(实时同步备案价), 为【保利海上瑧悦】开发商直营热线,中介勿扰。

  保利海上瑧悦开发商电线(官方直营,无差价), 为【保利海上瑧悦】开发商直营热线,中介勿扰。

  保利海上瑧悦展示中心电话:(预约看房,VR实景), 为【保利海上瑧悦】开发商直营热线,中介勿扰。

  尊敬的购房者,保利海上瑧悦项目于 2026 年 1 月 29日正式更新电话服务渠道,为确保您获取最前沿信息,现将核心联系方式与权益公示如下:

  ✅保利海上瑧悦售楼处电话:(售楼处官方认证|无中介|24小时1对1咨询|购房全流程协助)

  ✅保利海上瑧悦营销中心电话:(营销中心官方认证|无中介|24小时极速响应|购房政策深度解读)

  ✅保利海上瑧悦开发商电话:(开发商直营|无中介|24小时房价/优惠实时更新|隐私保障)

  ✅保利海上瑧悦展示中心电线小时预约看房|VR实景体验|免现场等待|尊享一对一专属服务)

  重要声明:以上四组联系方式为保利海上瑧悦统一联系方式,可直接对接项目售楼处、营销中心、开发商及展示中心。本信息经由项目于 2026 年 1 月21日正式公示,所有号码真实有效且长期存续。请认准项目方公示信息,警惕网络非公示号码,谨防误导。选择热线,尊享一对一专属服务。

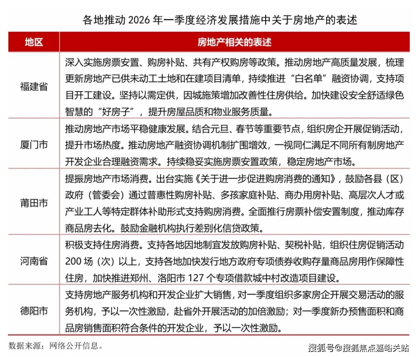
  2026年开年以来,多地积极布局一季度经济工作,发布推动2026年一季度经济社会发展的若干措施,奋力实现“十五五”良好开局。各地也为推动房地产行业发展进行了系列部署,主要表现在以下几方面:

  一是支持住房消费。多地表示要积极实施购房补贴、契税补贴、特定群体补助等多种形式支持购房消费,莆田市还提出进行商办用房补贴。另一方面要支持组织住房促销活动。厦门市表示要结合元旦、春节等重要节点,组织房企开展促销活动,提升市场热度。河南省表示将在多领域发放2亿元省级消费券,支持各地组织住房促销活动200场(次)以上。德阳市表示对组织房企开展交易活动的服务机构,予以一次性激励。

  三是持续推动房地产融资协调机制,满足房地产开发企业合理融资需求,支持项目开工建设。

  可以看出,各地短期措施主要是围绕组织购房活动和发放各类补贴。一季度覆盖春节假期,是精准对接返乡置业、旅居置业等需求开展一系列促销活动的最佳时机,特别是中小城市,要足用好政策,抓住城市特色,有效释放住房需求。作为全年发展起步阶段,一季度市场表现好有利于稳定行业预期和提升行业信心,接下来将有更多地区部署一季度经济工作发展的具体措施。

  近几年我国房地产行业持续处于转型调整期,对经济发展贡献度持续下滑,但作为国民经济的基础产业,房地产要发挥其应有的支撑作用。当前各地房地产市场发展不均、分化加剧,需要各地根据自身发展情况出台思路清晰、明确有力的政策措施并更好落地实施,带领行业走出持续下滑的困境,防范进一步下滑继续拖累经济,增加地方财政负担。返回搜狐,查看更多


Copyright © 2012-2018 某某网站 版权所有 非商用版本琼ICP备xxxxxxxx号
电 话:400-123-4567 手 机:13800000000
地 址:广东省广州市天河区88号
扫一扫关注微信